产品详情
预装式组合变电站YB-12 光伏就地升压变电站ZQS-ZG
- 厂家信息
- 产品信息
- 规格参数
- 技术文档
"西安中申电气有限公司位于西安市长安区,交通便利,风景宜人。是一家专业致力于高低压成套配电柜研发、生产、销售为一体的骨干企业。公司生产的产品以维护方便、操作简单、结构合理为著称。主营产品有:配电箱、控制箱、XL-21动力配电柜、ZBW12箱式变电站、GGD型低压配电柜、GCK型低压抽出式开关柜、GCS型低压抽出式开关柜、MNS型低压抽出式开关柜、KYN28A-12(24)中置式金属铠装抽出式开关柜、KYN61-40.5铠装移开式交流金属封闭开关柜、HXGN12-12环网柜、SF6六氟化硫环网柜。多年来,持续为冶金、船舶、航天电力、矿山、以及智能化大楼、高层建筑、医院、各大院校等行业提供高质量产品及完善的售后服务。
公司严格按照国家标准和国际标准组织生产,从原材料购进到成品出库实行全程控制。制定""以客户需求为中心,以生产管理为基础,持续改进质量体系,提高用户满意产品""的质量方针。
企业发展之初就重视人才队伍的建设及培养,“以人为本”的用人体制逐渐形成了高效务实的人力资源平台。企业拥有齐全的生产设备和先进的检测设备,建立了完善的质保体系和统一的检测队伍,公司不断引进先进的管理经验和技术创新。注重用户反馈,积极探索和发展技术水平和不断完善售后服务,使发展的良好态势一次次迈向一个崭新的高度!
我们热烈欢迎各界有识之士携手共图大业,共同发展,共创辉煌!
"
产品图片
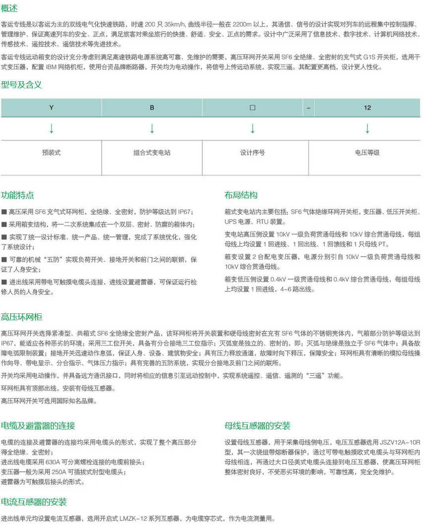
预装式组合变电站YB-12


光伏就地升压变电站ZQS-ZG


预装式组合变电站YB-12


光伏就地升压变电站ZQS-ZG


